Vrefp on Version 7 Pro+ board

Questions on other types of hardware and getting it talking to the ARM CPU
Post Reply
w0ivj
Posts: 10
Joined: Sat Nov 09, 2013 2:43 pm

Vrefp on Version 7 Pro+ board

Post by w0ivj »

Pin 10 which is the positive reference for the A/D on the pro+ board does not seem to be connected to anything. Am I missing something? The A/D seems to return a correct value if I assume Vrefp = 2.703 volts, but I thought it should be 3.3 volts.
Thanks, Tom



basicchip
Posts: 1090
Joined: Fri Oct 19, 2012 2:39 am
Location: Weeki Watchee, FL
Contact:

Re: Vrefp on Version 7 Pro+ board

Post by basicchip »

Vrefp is connected to 3.3V and Vrefn is at 0. So unless there is an assembly error on the board (which would be very rare), I'd check the circuit and voltage values at the A/D connections.

w0ivj
Posts: 10
Joined: Sat Nov 09, 2013 2:43 pm

Re: Vrefp on Version 7 Pro+ board

Post by w0ivj »

The schematic and data sheet for the LPC1751 show that pin 10 is for Vrefp and pin 8 is for analog Vdd. On my board pin 10 is not connected to anything and pin 8 is only connected to the bypass capacitor. Neither is connected to 3.3 volts and pin 10 measures 0 volts when the board is powered. I have taken a photo of the board but the file is too big to post. The file needs to be big in order to preserve the resolution to show the traces (or lack thereof) on the board. If anyone else has Rev 7 of the board, I would appreciate verification.
Thanks, Tom

basicchip
Posts: 1090
Joined: Fri Oct 19, 2012 2:39 am
Location: Weeki Watchee, FL
Contact:

Re: Vrefp on Version 7 Pro+ board

Post by basicchip »

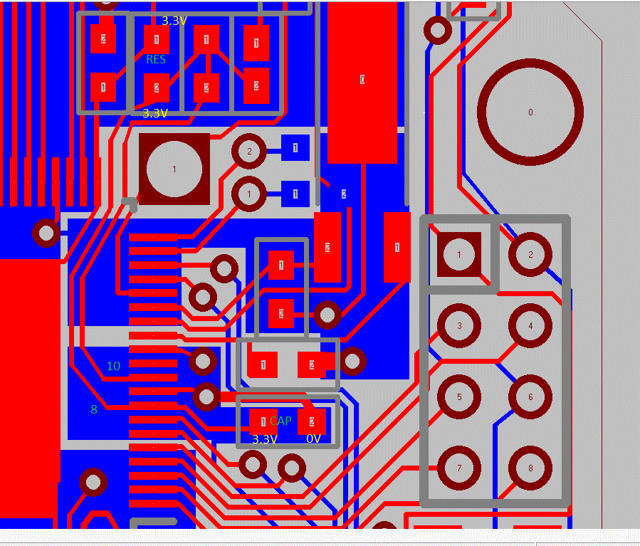
Pin 8 and 10 connections are routed under the LPC1751.

Picture enclosed below. You should see 3.3V on the 3 places noted.

There are around 6-700 rev 7 boards out there, but it is always possible you have one with a broken trace or an assembly error. If it were an assembly error it would be a wrong component loaded at the top where it says RES, it should be stuffed with either a ferrite bead or 330 ohm resistor. Or it could be a broken trace or cold solder joint.
proplus.gif
proplus.gif (113.37 KiB) Viewed 21831 times

w0ivj
Posts: 10
Joined: Sat Nov 09, 2013 2:43 pm

Re: Vrefp on Version 7 Pro+ board

Post by w0ivj »

Thanks for the PCB layout. I rechecked my voltages and I had 2.7 volts on the Vrefp and analog Vdd. I measured 0.5 volt drop across the 330 ohm resistor. I replaced the 330 ohm resistor with a ferrite chip bead that has 600 ohm impedance at 100 Mhz. Everything seems to be working normally now. Thanks for the help......Tom

basicchip
Posts: 1090
Joined: Fri Oct 19, 2012 2:39 am
Location: Weeki Watchee, FL
Contact:

Re: Vrefp on Version 7 Pro+ board

Post by basicchip »

I guess we goofed here, I did some checking and a handful of the SuperPRO and PROplus boards were built with the 330 ohm resistor in the VDDa path. This works fine for many of NXPs parts, but the LPC175x uses 2 mA on the VDDa, unlike most others that use less than 100 uA.

So we'll get any remaining ones here reworked, and update assembly documents so they use only ferrrite beads.

Post Reply